There comes a time in every web developer's journey when the familiar landscapes of platforms like WordPress begin to feel too constraining, too comfortable. That's when the siren call of modern technologies begins to resonate, luring us towards the vast and tempestuous ocean of coding. This is the story of how I charted my course through these waters, from a WordPress setup to creating a React application to aggregate local news — a beacon of self-improvement and professional prowess.
The Blueprint of Innovation: Figma Designs and Content Modeling
Every monumental build starts with a blueprint. For me, it was the meticulous UI design crafted in Figma. The sleek vectors and vibrant mockups were not just a visual treat; they served as a roadmap for what was to come. As I transitioned from design to development, another pivotal step awaited — Content Modeling. This process wasn't just about preparing the backend API endpoints; it was about laying the foundation of data architecture to ensure that the content flows seamlessly to the front lines of the browser.
React-ing to Change: My Component Universe
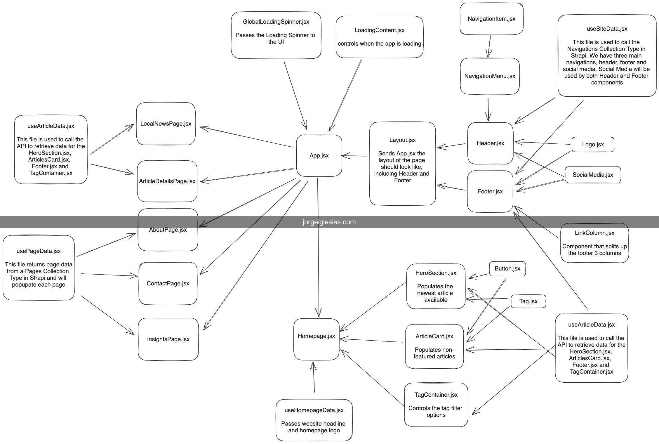
The world of React was uncharted territory for me. But with the compass of ChatGPT-4 in my virtual toolkit, I began constructing my component universe. The App.jsx stood at the core, like a sun, radiating data and structure to the orbiting components — each a planet with its own ecosystem and purpose, from the HeroSection.jsx that showcased the latest news like a gleaming new dawn to the Footer.jsx, the bedrock that grounded the application.
From Local News to Broader Horizons
My local news aggregator wasn't just a React app; it was a microcosm of my aspirations. The goal was straightforward yet audacious — to bring the scattered news under one digital roof, allowing me to browse without jumping across the web. It was more than an aggregator; it was a statement of self-sufficiency and technical acumen.
Perseverance and the Programmer's Plight
Embarking on this journey wasn't easy. There were moments when the sirens of doubt nearly shattered my resolve, whispering sweet temptations to return to the WordPress haven. But persistence is the programmer's credo, and dedication, our rite of passage. With every challenge, from understanding the React lifecycle to integrating APIs, I pushed my boundaries. I was not just building an app; I was honing a craft.
Documentation: The Chronicle of Progress
As the adage goes, "The faintest ink is more powerful than the strongest memory." Thus, documenting each step of the way became my chronicle of progress. It served as a testament to the hurdles crossed and milestones achieved. It was not merely for record-keeping; it was a narrative of growth — a growth nurtured by the dual guardians of planning and adaptability.
The Horizon Beckons
As I stand on the precipice of this journey, looking back at the WordPress days and ahead to the limitless potential of coding, I realize that this transition is more than a professional upgrade. It is a personal evolution, a metamorphosis from a user of tools to a creator of solutions.
In this blog, I have shared a snapshot of my odyssey — not just as a guide for others but as a reminder to myself of how far I've come. And as I continue to navigate through the ever-expanding React universe, I do so with a newfound confidence, knowing that the only constants in the life of a developer are change and learning.
As you embark on your own journeys, may you find the courage to leave the harbor, the strength to weather the storms, and the perseverance to sail towards your own horizons of greatness.

